Дослідники з Каролінського інституту виявили новий механізм, який дозволяє клітинам виживати в умовах нестачі кисню (гіпоксії), регулюючи вироблення білків на рівні зчитування генів. Результати роботи, опублікованої в журналі Nature Cell Biology, розкривають, як клітини змінюють точки запуску зчитування ДНК, щоб ефективніше створювати білки, необхідні для адаптації до стресу.

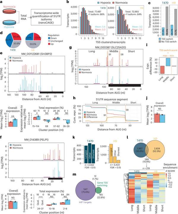
У звичайних умовах клітини використовують певну ділянку гена, відому як 5?UTR-послідовність, яка визначає, наскільки швидко та стабільно синтезується білок. Під час гіпоксії клітини починають обирати альтернативні стартові ділянки, змінюючи структуру 5?UTR і, відповідно, пріоритет у виробленні певних білків. Як пояснює перша авторка дослідження, Кетлін Уотт, «ми побачили, що клітини в умовах гіпоксії часто використовують альтернативні сайти для регулювання генів, що впливає на ефективність виробництва білків».
Одним із ключових прикладів став фермент PDK1, який допомагає клітині переходити з кисневозалежного виробництва енергії на гліколіз — процес, що може працювати без кисню. Це класичний механізм виживання клітин у пухлинах або при пошкодженнях тканин, коли подача кисню обмежена.
Важливу роль у цьому механізмі відіграють епігенетичні зміни — хімічні модифікації структури ДНК, що визначають активність генів. Дослідники показали, що мітка H3K4me3 керує вибором стартової точки зчитування. Маніпулюючи цією міткою за допомогою ліків, вони змогли «перемкнути» активні ділянки генів навіть без зміни рівня кисню. «Це свідчить, що епігенетичні зміни — не просто наслідок гіпоксії, а активний елемент адаптаційної стратегії клітини», — наголошує співавтор дослідження Кшиштоф Шкоп.
За словами керівника роботи Оли Ларссона, ці результати відкривають новий рівень розуміння того, як клітини регулюють експресію білків у стресових умовах. «Наші висновки можуть мати значення для досліджень раку, адже пухлинні клітини часто існують у середовищі з низьким рівнем кисню», — підкреслює вчений.
Таким чином, дослідження не лише описує нову стратегію клітинного виживання, а й відкриває потенційні шляхи терапевтичного втручання — через вплив на епігенетичні мітки, що контролюють адаптацію клітин до гіпоксії.
#Клітини #вчаться #виживати #без #кисню #новий #механізм
Source link